cc
Sommaire
Le développement des compétences en entreprise, ambitions et complexités
Une modélisation, pourquoi ?
Une modélisation comment ? Carte mentale des différents concepts
Plan du site
dd
___________________________
cc
Le développement des compétences en entreprise, ambitions et complexités
ss
Bruno Schryve – avril 2024
Pour des raisons sociétales, économiques et technologiques, le champ de l’apprentissage a augmenté de façon considérable, impactant aujourd’hui tous les secteurs de la vie économique et sociale. L’apprentissage est continu et le concept d’apprentissage et les dynamiques qu’il entraine a, ces dernières années, pénétré des domaines et des champs d’action de plus en plus larges, et notamment ceux du management et de la conduite des entreprises : management des connaissances, organisation apprenante, conduite du changement, stratégie.
Pour définir l’apprentissage, nous retiendrons son acception la plus large, englobant toutes activités d’acquisition de savoirs, et positionnant l’adulte comme sujet et non objet de ce processus.
Par ailleurs, la nécessité de mobiliser toutes les ressources, dans un contexte concurrentiel exacerbé, a amené les directions d’entreprise à questionner les dispositifs de formation professionnelle à la mesure des ambitions et des potentialités qu’ils leur ont prêtées. Ces mises en question se sont traduites, depuis plusieurs décennies, par des repositionnements des acteurs concernés. Après une première révolution posturale et sémantique qui a consisté à passer de la formation à l’apprentissage, du stagiaire à l’apprenant, l’intérêt des professionnels de la formation et des ressources humaines s’est porté vers la dimension apprenante du travail et les apprentissages informels, alors que s’opérait un mouvement synchrone de la qualification vers la compétence.
Enfin, ces mêmes acteurs doivent faire face à plusieurs facteurs de complexification de l’environnement et des organisations :
- Prise en compte des apprentissages informels, et cela d’autant plus que s’effacent les organisations industrielles taylorisées au profit d’organisations basées sur le service.
- Invasion du web 2.0, surfant sur la vague de l’individualisation des rapports sociaux, comme venant percuter les usages, les rapports au savoir, et les rôles des institutions éducatives.
- Complexité croissante du travail et des organisations : multiplicité des métiers, des valeurs et systèmes de pensée, interdépendance des acteurs et des structures, incertitude croissante sur l’avenir.
- Ambiguïté entre compétences individuelles, compétences collectives et compétences d’entreprise.
Pour autant, les dispositifs de développement des compétences à concevoir ou à améliorer ont l’obligation de s’y adapter pour apporter des réponses satisfaisantes aux besoins exprimés explicitement ou implicitement par les directions des entreprises.
cccc
Une modélisation, pourquoi ?
ccc
Trop souvent, nous avons constaté au sein des directions d’entreprise, face à la complexité des réponses apportées par les spécialistes de la formation et du développement des compétences, une perplexité qui les conduisait à intervenir de façon directive, réduisant le rôle de la formation professionnelle à un rôle de transmission des messages, négligeant le potentiel d’apprentissage des organisations et des salariés. Il nous a donc semblé important de proposer une modélisation du système interne d’apprentissage formalisant les acteurs, flux d’information et lignes de force principaux pour servir de support d’échange entre acteurs de métiers différents, entre techniciens du champ et décideurs. Le modèle proposé rend compte de l’ensemble des apprentissages, qu’ils soient individuels ou collectifs, formels ou informels, prescrits par le management ou autodirigés. A ce titre, il devrait permettre d’élargir l’angle de vue des décideurs et professionnels du développement des compétences. Il n’a pas vocation à rendre compte de la complexité de la dynamique d’apprentissage, il ne s’inscrit pas dans le champ pédagogique. Il s’agit d’une modélisation fonctionnelle à hauteur institutionnelle destinée aux acteurs susceptibles d’agir sur « l’économie générale » du système, son optimisation.
xx
xx
« La complexité ne peut être comprise car, par définition, une situation complexe est une situation dont l’observateur n’a pas l’intelligibilité complète. Cependant il peut l’appréhender, se mouvoir dans un contexte complexe et inintelligible, agir dessus, et la modélisation l’y aide. » (Yatchinovsky, 2004).
Une modélisation, comment ?
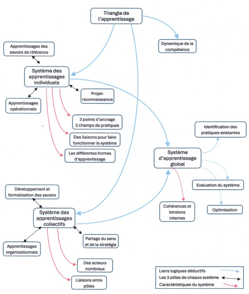
Pour ce faire, nous avons choisi de nous appuyer sur le triangle pédagogique de Jean Houssaye, pour sa lisibilité et sa solidité conceptuelle. Partant de là bous l’adapterons au contexte de la formation professionnelle en entreprise pour en décliner une modélisation des systèmes d’apprentissages individuels, puis une autre pour les apprentissages collectifs en entreprise. Nous tenterons ensuite de rapprocher ces deux systèmes en un seul, global, pour offrir une vision complète aux décideurs, aux professionnels en charge de son dévelopement. La carte mentale ci-dessous propose les différents enchainements entre les concepts développés dans les chapitres de la partie II

Plan du site
xxx
| cccccccccccvvvccccccccc | Titre | Qu’y trouve-t-on ? |
| PARTIE I ccccccccccc | Extension et définitions du champ concerné | |
| CH 11 | Elargissement du champ de l’apprentissage | De l’intérêt de prendre en compte l’ensemble des apprentissages dans une entreprise |
| CH 12 | Savoirs | Où l’on propose un classement des savoirs individuels et collectifs, formels en informels, point d’appui pour la modélisation proposée dans la partie II |
| CH 13 | Dispositifs de formation, environnements apprenants, système de développement des compétences | Développer le potentiel apprenant d’une organisation : sous quel angle et avec quelle focale aborder la question ? |
| PARTIE II | Modélisation du système d’apprentissage en entreprise | |
| CH 21 | Le triangle de l’apprentissage | Du triangle pédagogique de J.Houssaye au tripôle de l’apprentissage |
| CH 22 | La dynamique de la compétence | Une définition et une modèlisation de la compétence comme gérant trois sources de savoirs |
| CH 23 | Système des apprentissages individuels | Une modélisation fonctionnelle, à hauteur d’organisation de l’ensemble des apprentissages individuels |
| CH 24 | Système des apprentissages collectifs | Une modélisation des apprentissages collectifs, homomorphe de la précédente. |
| CH 25 | Système global et usages de la modélisation | Une esquisse rapide des liaisons entre les deux systèmes évoqués ci-dessus, les tensions et antagonismes des systèmes réels et les solutions possibles |
| CH 26 | Les différentes formes d’apprentissage individuel | Une lecture de toutes les pratiques d’apprentissage individuel, comme autant de combinatoires d’apprentissages ancrés sur deux ou trois pôles de notre modélisation |
